Blog Desc

Chipco

Challenge

When I worked in Zürich, most of the time I did not have the time in the morning to make a good coffee with milk and sugar. When arriving at the train station, hundreds of people in the same position as me, are waiting in line to get their cup of coffee. Than the coffee is not even that great and needs to be prepared to my own taste. This means waiting around and hoping to catch the train on time, or get there without a coffee.

Opportunity

Switzerland is one of the top coffee consumers in the world, with a consumption of over a 1000 cups of coffee in a year per head (statista.com, 2022), which makes it an interesting market. My vision is to solve this morning issue for the public. Helping thousands of people all over Switzerland get up in the morning, catch their favorite cup of coffee just like they like it and catch the train on time.

Goal:

Create a smart product that provides the opportunity to save time and stress in the morning, for every commuting coffee lover. The outcome should be a user interface enabling the user to personalize and order his preferred beverage in a simple and efficient way.

Business Requirements

App:

  • Select and order products quickly and efficiently
  • Easy product assembly and ordering
  • Fun, pleasant onboarding process
  • Optimal experience for new and existing customers

Vendure Mashine:

  • Fast prdouction
  • Intuitive and easy navigation
  • Allow a immersive experienve stimulating all sense: view, hearing, touch and smell

ingredients:

  • Products with premium quality from sustainable production

Scope and Constraints

The development of a dedicated coffee machine was not considered for this project, as this would go beyond the scope of the project. The main focus was to analyze the requirements and the design of the user interface.

Process

Interview

To get an insight whether such an app is relevant at all, and what the factors would be to delight potential users I conducted interviews with friends and family that are commuting as well and love their cup of coffee in the morning and I gained information regarding:

  • what are the pain points
  • What would be the users expectations be for such an application

In order to categorize the results I used the kano model, to prioritize the emerged criterias.

Market Analysis

A first study showed that there is no smart automatic coffee machine for the public sector. There are several solutions in the private sector and also for small businesses. I took a few sample products and tried to analyze them as much as possible without having to buy such a coffee machine. These products gave me an insight on:

  • the market position
  • how to differentiate from other services
  • what to adapt, improve or discard from this application

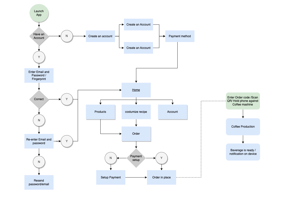
with the gained information I created the userflow diagram that will guide the screen design


Wireframe

these information allowed me to create a product strategy and create a first set of wireframes. I printed them out and held further in-person interviews, to get feedback on usability and the look and feel of the app.

Prototyp

Finally, I created a working prototype in adobe xd for:

  • further user testing
  • presentation

Loading time may take a few seconds
click the home button to see the prototype

Next Steps

Next step would be the creation of a working prototype with actuall Customers. New Features that will be taken into consideration:

  • The Creation of personalized and sustainable Cups
  • Share your recipe – share your coffee creation so others can taste your flavor
  • Add more special flavors to choose from
  • Make a gift – invite a friend to taste your coffee creation for free
  • Where is the next Chipco Service Location – share map with location nearby.