Blog Desc

Match Your Home

The Project

The following Project focuses on the start-up company MatchYourHome AG, which will simplify and innovate the real estate search landscape. With the help of the key trends, market and competition analysis it was discovered that the current market participants in the sub-market "Rental" only use a match function to a limited extent and a user database (tenant pool) is not available. In addition, the analysis of user requirements, carried out by the team showed that there is a need for these two services. MatchYourHome online platform, is a real estate marketplace that aims to bring supply (landlord) and demand (renter) together quickly and easily. The platform's match function distinguishes itself from the competition primarily through its transparency. A detailed list shows at a glance which criteria of both sides are fulfilled and which are not. Furthermore, the user database represents an innovative solution approach, since landlords can proactively approach potential tenants. with This approach the current problem of housing vacancy, with the aim of reducing it are being addressed.

This project was developed within the framework of a final thesis at the HFW Bern (Bern College of Economics). Because of ongoing development, unfortunately I can't present the revealed data of conducted researches and analyzis

My Role

In This Project I was requested to assist as an external consultant. With the necessary market analysis and interviews carried out by the team, my job was to produce the user flow, a low-fi prototype and consult in matters of Ux and UI.

Tools & Time frame

  • onboarding 1 day
  • User flow Creation - 4 days
  • Wireframe Creation with user testing - 2 weeks
  • Final clickable wireframe 1 day
  • Tools: Balsamiq, Draw.io>

Creation of user flows

Before creating the wireframes, I created User scenarios. These help to understand the different use cases and guide the design process further on, to create wireframes according to business and user requirements

  • wireframe image 1

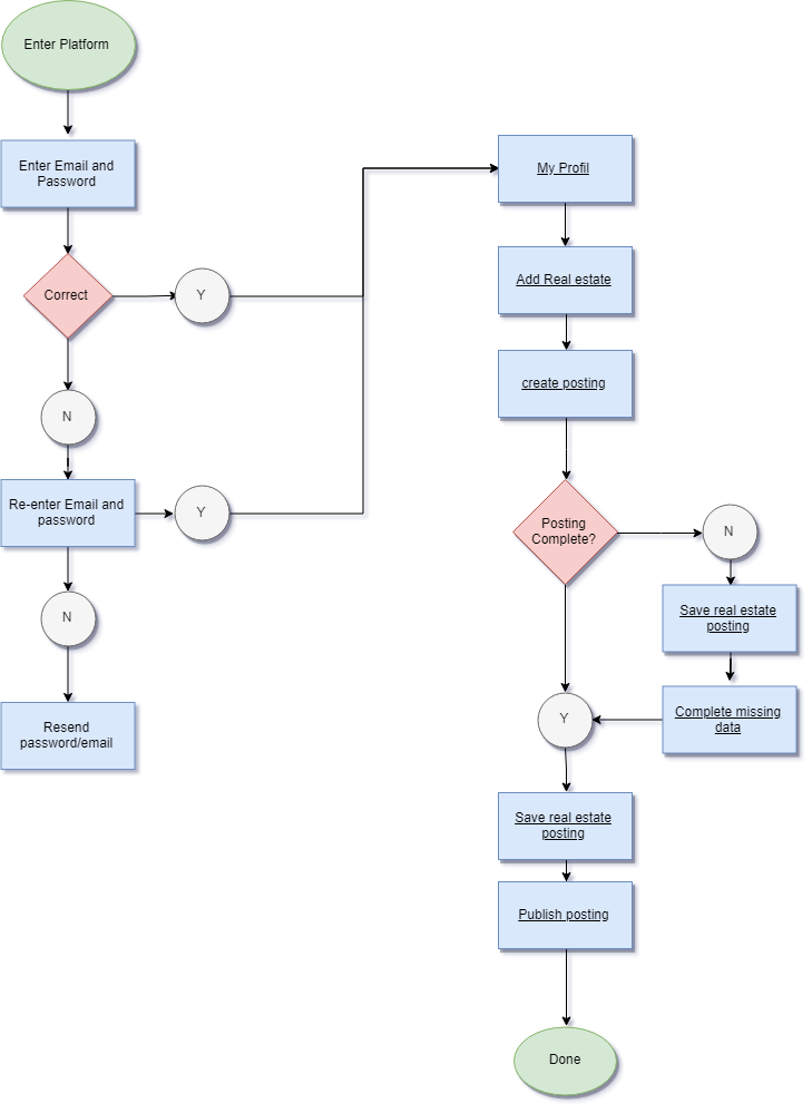
    Login

    Userflow
  • wireframe image 1

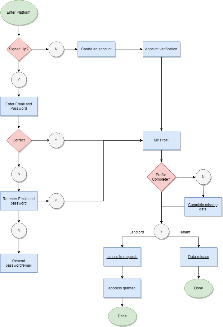
    Vermieter Inserat

    Userflow
  • wireframe image 1

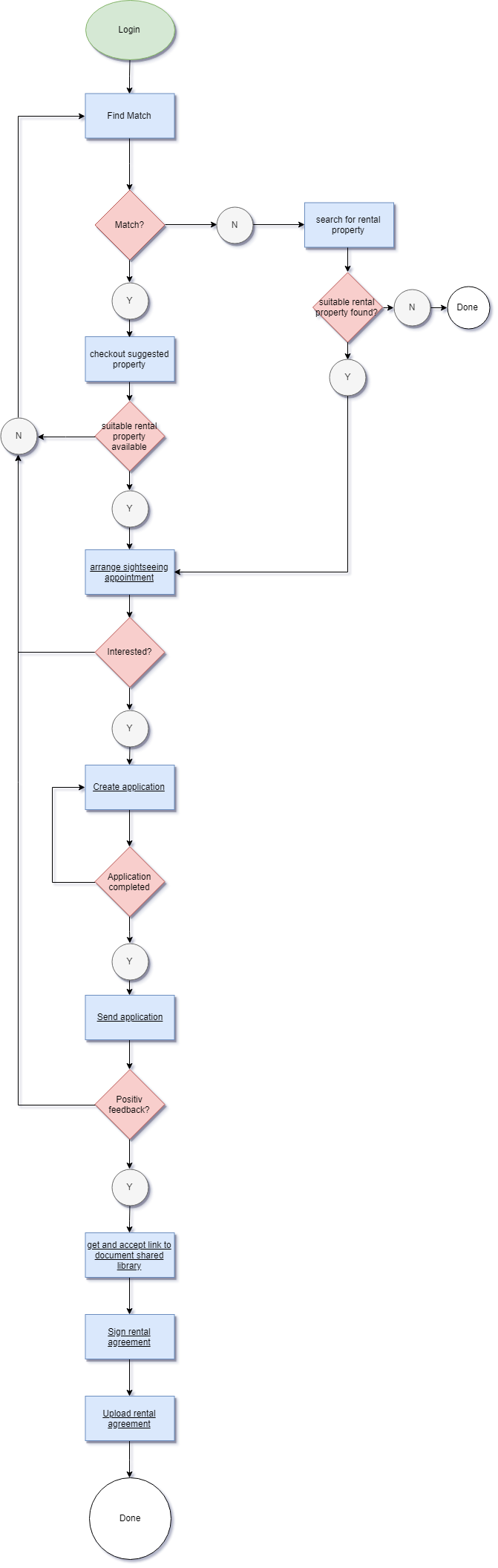
    Mieter Anmeldung

    Userflow
  • wireframe image 1

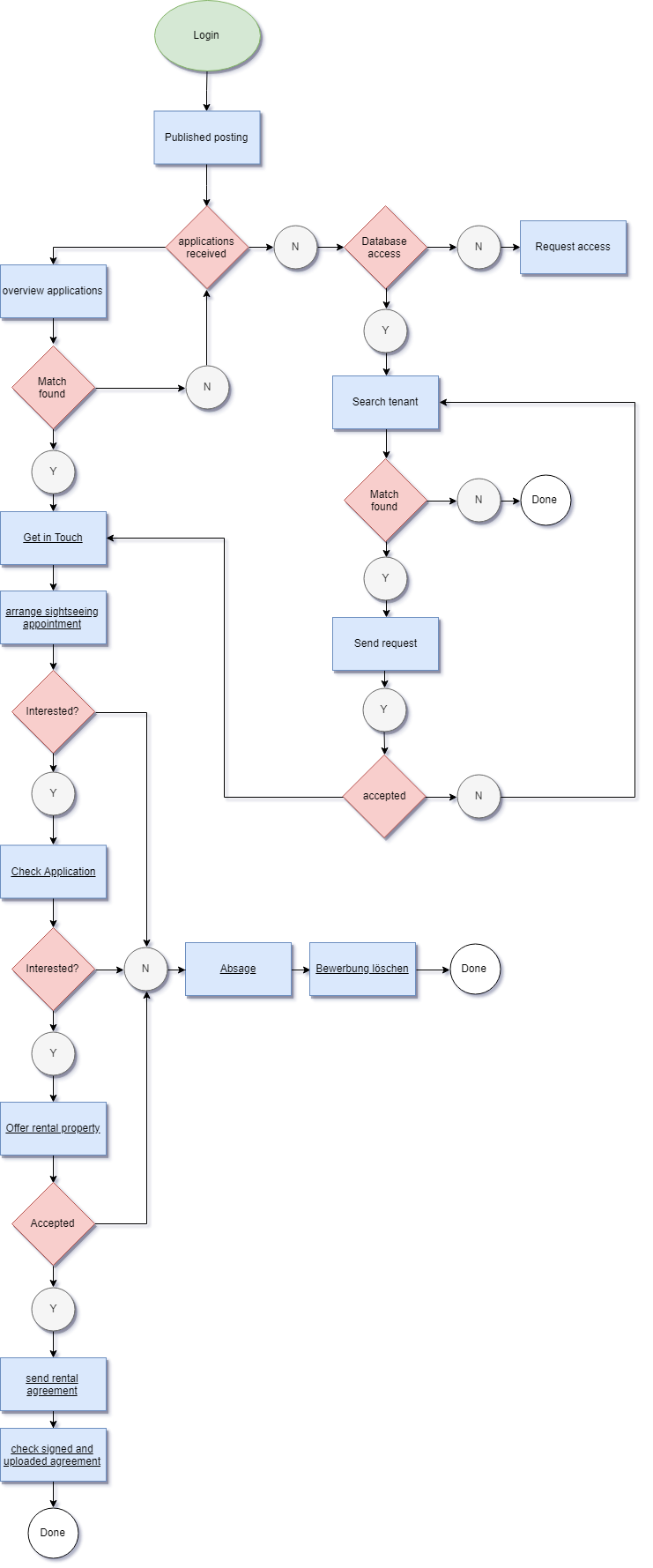
    Vermieter

    Userflow

Creation of wireframes

After validating the user flows with the client, I than created a first set of wireframes and printed them out. With these wires in hand I held interviews with the client, in order to get their feedack on:

  • usability
  • accessibility

Prototype

With the general feedabck and insights of the interviews i than created the final prototype.

These Next steps should be considert:

  • another interation usability testing with the clickable prototype
  • developer feedback for the Backend development
  • user testing to get insights about screen transitions and the look and feel